威尼斯87978797
网站首页
新闻动态
文件通知
报告公示
督导通报
督导简报
师德师风
师德材料
优秀典范
学习交流
教学质量管理办公室
网站
新闻动态
文件通知
报告公示
督导通报
督导简报
师德师风
师德材料
优秀典范
学习交流
X
首页
>>
文件通知
首页
最新公告
新闻动态
文件通知
报告公示
督导通报
督导简报
师德师风
师德材料
优秀典范
质管办机构
学习交流
友情链接
学校官网
制度文件
表格下载
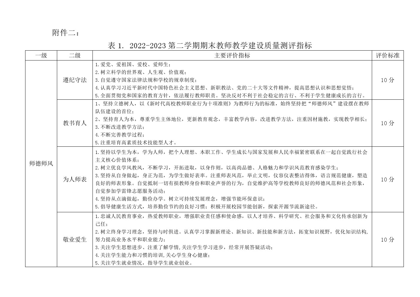
东海教字〔2023〕029号 关于开展2022-2023学年第二期期末教师教学建设质量测评的通知
添加时间:2023-05-26
上一条:
东海职院〔2023〕45号 2023-2024学年第一学期开学第一周教学巡查工作方案
下一条:
东海教字〔2023〕028号 关于开展2022-2023学年第二学期期末教学检查的通知
威尼斯官网
专业介绍
首页
招生简章
学校官网