威尼斯87978797
网站首页
新闻动态
文件通知
报告公示
督导通报
督导简报
师德师风
师德材料
优秀典范
学习交流
教学质量管理办公室
网站
新闻动态
文件通知
报告公示
督导通报
督导简报
师德师风
师德材料
优秀典范
学习交流
X
首页
>>
督导通报
首页
最新公告
新闻动态
文件通知
报告公示
督导通报
督导简报
师德师风
师德材料
优秀典范
质管办机构
学习交流
友情链接
学校官网
制度文件
表格下载
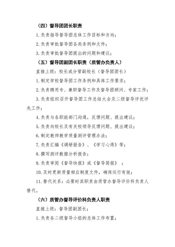
东海职院质管[2019]1号——督导团组织机构与职责
添加时间:2019-08-31
上一条:
东海职院质管[2019]2号——学校督导工作指导思想及工作基本要求
下一条:
东海职院〔2019〕49号 关于印发《督导工作条例》的通知
威尼斯官网
专业介绍
首页
招生简章
学校官网