威尼斯87978797
首页
关于我们
实践教学简介
技能竞赛简介
竞赛荣誉
联系我们
新闻动态
实践教学动态
技能竞赛动态
校外竞赛项目
通知公告
教育系统竞赛
行业协会竞赛
人社系统竞赛
学校承办竞赛
通知公告
学校校赛项目
承办市赛项目
实训基地建设
校内实训室建设
校外实训基地建设
实践教学
通知公告
实习实训教学
规章制度
资源下载
实习实践平台
职业教育活动周
实践教学与技能竞赛
实践竞赛
网站首页
关于我们
实践教学简介
技能竞赛简介
竞赛荣誉
联系我们
新闻动态
实践教学动态
技能竞赛动态
校外竞赛项目
通知公告
教育系统竞赛
行业协会竞赛
人社系统竞赛
学校承办竞赛
通知公告
学校校赛项目
承办市赛项目
实训基地建设
校内实训室建设
校外实训基地建设
实践教学
通知公告
实习实训教学
规章制度
资源下载
实习实践平台
职业教育活动周
职业教育活动周
当前位置:
首页
>>
职业教育活动周
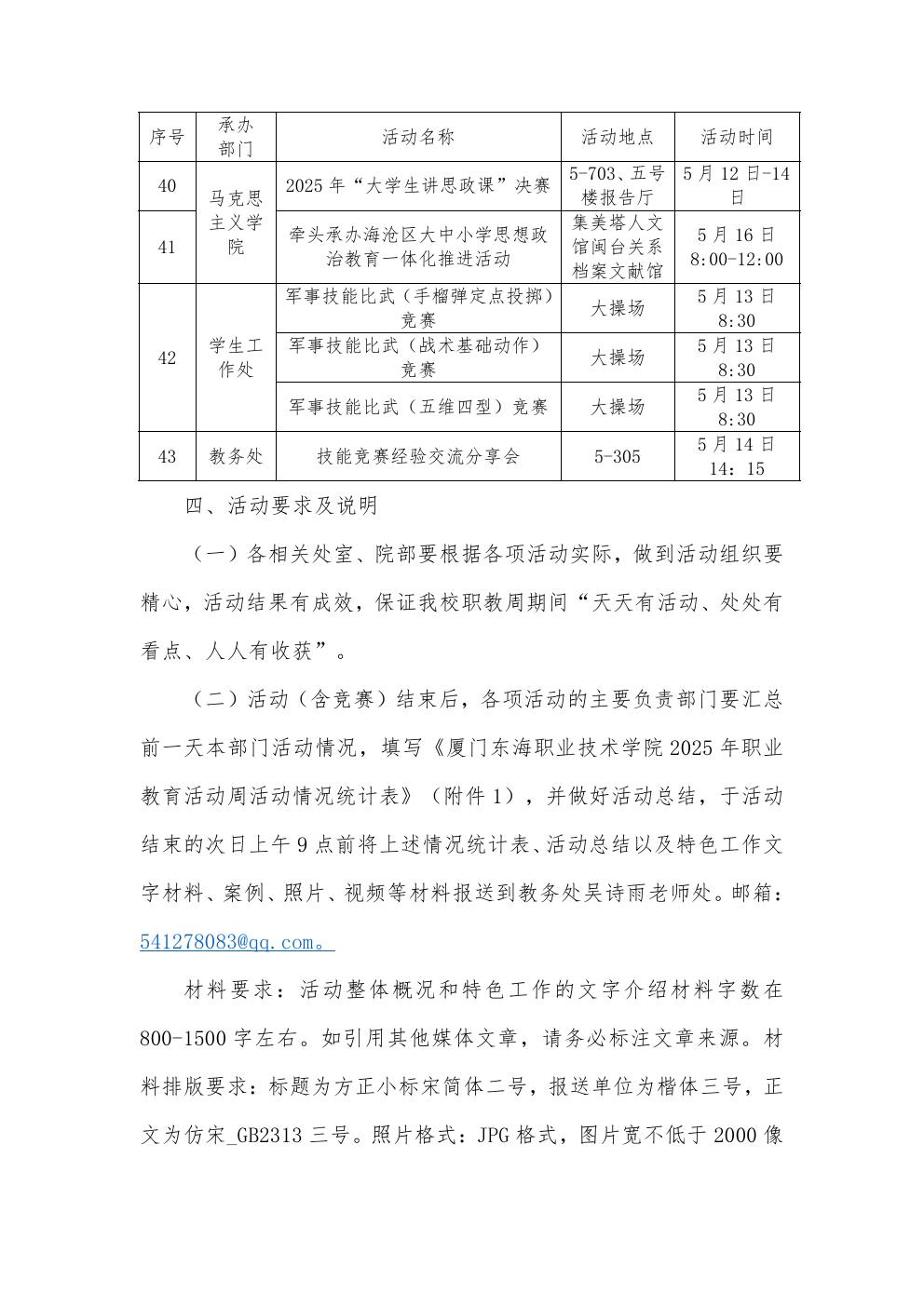
东海职院教务〔2025〕20号威尼斯87978797关于做好“2025年职业教育活动周”工作的通知
发布日期:2025-05-08 作者:jwc
上一条:
2025年职业教育活动周暨校级大学生职业技能竞赛(第三届)正式开幕!
下一条:
2024 年职业教育活动周精彩瞬间
技术支持:威尼斯87978797教务处
闽ICP备11007434号
首页
校内实训室建设
实践教学动态
校外竞赛通知
承办市赛项目